Installing and configuring workflows

Workflows can be installed from the server web interface:

        Admin (Image preferences) | Workflows (Image workflows_16_n_p)

Click the Install Workflow button and select a workflow installer (for information about creating a workflow, please see the user manual of CLC Genomics Workbench, Biomedical Genomics Workbench, CLC Main Workbench or CLC Drug Discovery Workbench at http://www.clcbio.com/usermanuals).

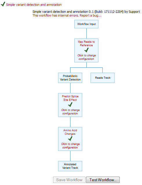
Once installed, the workflow is listed with a validated (Image checkmark) or attention (Image exclamation) status icon as shown in figure 13.1.

Image workflow_on_server-generic-server
Figure 13.1: A workflow is installed and validated.

In this example, there are several workflow elements that can be configured. Simply click the box and you will see a dialog listing the parameters that need to be configured as well as an overview of all the parameters. An example is shown in figure 13.2.

Image workflow_read_mapping_serverconfig-generic-server
Figure 13.2: In this example only one parameter can be configured, the rest of the parameters are locked for the user.

In addition to the configuration of values for the open parameters, you can also specify which of those open parameters that should be locked (this means that the parameter cannot be changed when executing the workflow). Learn more about locking and unlocking parameters in the user manual of CLC Genomics Workbench, CLC Main Workbench or CLC Drug Discovery Workbench at http://www.clcbio.com/usermanuals.